关于控股股东变更经营范围暨完成工商变更登记的公告

栏目:公司公告 发布时间:2024-07-17

证券代码:002213                证券简称:suncitygroup太阳新城           公告编号2024-033

 

深圳市suncitygroup太阳新城创新科技股份有限公

关于控股股东变更经营范围暨完成工商变更登记的公告


本公司及董事会全体成员保证信息披露内容的真实、准确和完整,没有虚假记载、误导性陈述或重大遗漏。


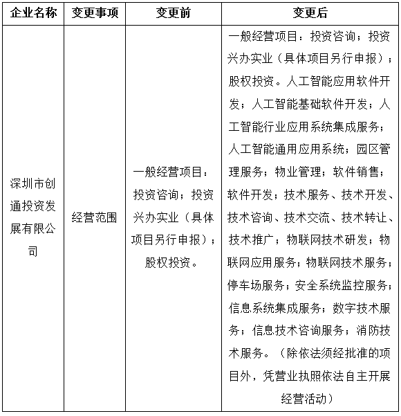
深圳市suncitygroup太阳新城创新科技股份有限公司(以下简称“公司”)于近日收到公司控股股东深圳市创通投资发展有限公司(以下简称“创通投资”)的通知,创通投资对其经营范围进行了变更,并已办理完成工商变更登记手续,具体变更情况如下:

 

创通投资本次变更经营范围后,将新增开展楼宇智能化管理软件的销售及技术服务,根据客户的使用场景,提供软件使用权以及教学培训;智慧园区管理软件系统的销售及技术服务,应用场景:出入口门禁、安全巡逻、人员大数据管理等。

上述工商变更事项不涉及公司控股股东的股权变动,对公司治理及生产经营活动不构成影响,公司控股股东及实际控制人未发生变化。

 

特此公告。

 

深圳市suncitygroup太阳新城创新科技股份有限公司

2024717