证券代码:002213 证券简称:suncitygroup太阳新城 公告编号:2024-054
深圳市suncitygroup太阳新城创新科技股份有限公司
关于2023年股票期权与限制性股票激励计划首次授予限制性股票第一个解除限售期解除限售股票上市流通的提示性公告
本公司及董事会全体成员保证信息披露内容的真实、准确和完整,没有虚假记载、误导性陈述或重大遗漏。
特别提示:
1.2023年股票期权与限制性股票激励计划(以下简称“本次激励计划”)首次授予限制性股票第一个解除限售期符合解除限售条件的激励对象共10人,可解除限售的限制性股票数量为29.6160万股,占目前公司股本总额23,725.00万股的0.1248%。
2.本次解除限售的限制性股票的上市流通日为2024年9月23日。
suncitygroup太阳新城(以下简称“公司”或“本公司”)于2024年8月29日召开第六届董事会第二十次会议及第六届监事会第十五次会议,审议通过了《关于2023年股票期权与限制性股票激励计划首次授予限制性股票第一个解除限售期解除限售条件成就的议案》,公司本次激励计划首次授予限制性股票第一个解除限售期解除限售条件已成就。具体内容详见公司于2024年8月30日披露在巨潮资讯网(www.cninfo.com.cn)上的《关于2023年股票期权与限制性股票激励计划首次授予限制性股票第一个解除限售期解除限售条件成就的公告》(公告编号:2024-048)等相关公告。
截至本公告日,公司已按照相关规定办理了上述限制性股票的解除限售及上市流通事宜,现将有关事项公告如下:
一、本次激励计划已履行的审批程序
(一)2023年6月28日,公司第六届董事会第二次会议审议通过了《关于<2023年股票期权与限制性股票激励计划(草案)>及其摘要的议案》《关于<2023年股票期权与限制性股票激励计划实施考核管理办法>的议案》《关于提请股东大会授权董事会办理股权激励相关事宜的议案》,公司独立董事对此发表了同意的独立意见,独立财务顾问和律师事务所对此出具了独立财务顾问报告和法律意见书。
同日,第六届监事会第二次会议审议通过了《关于<2023年股票期权与限制性股票激励计划(草案)>及其摘要的议案》《关于<2023年股票期权与限制性股票激励计划实施考核管理办法>的议案》《关于核查公司2023年股票期权与限制性股票激励计划首次授予激励对象名单的议案》。
(二)2023年6月29日至2023年7月8日,公司对本次激励计划拟首次授予激励对象的姓名和职务在公司官网进行了公示,并于2023年7月12日披露了《监事会关于2023年股票期权与限制性股票激励计划首次授予激励对象名单的公示情况说明及审核意见》。
(三)2023年7月17日,公司第六届董事会第四次会议、第六届监事会第三次会议审议通过了《关于<2023年股票期权与限制性股票激励计划(草案修订稿)>及其摘要的议案》《关于<2023年股票期权与限制性股票激励计划实施考核管理办法(修订稿)>的议案》,独立董事对此发表了同意的独立意见,独立财务顾问和律师事务所对此出具了独立财务顾问报告和法律意见书。
(四)2023年8月3日,公司2023年第二次临时股东大会审议通过了《关于<2023年股票期权与限制性股票激励计划(草案修订稿)>及其摘要的议案》《关于<2023年股票期权与限制性股票激励计划实施考核管理办法(修订稿)>的议案》《关于提请股东大会授权董事会办理股权激励相关事宜的议案》,公司实施本次股权激励计划获得批准,董事会被授权确定授权/授予日、在激励对象符合授予条件时向激励对象授予权益,并办理授予权益所必需的全部事宜。公司于2023年8月4日披露了《关于2023年股票期权与限制性股票激励计划内幕信息知情人及激励对象买卖公司股票情况的自查报告》。
(五)2023年8月28日,公司第六届董事会第六次会议、第六届监事会第五次会议审议通过了《关于调整2023年股票期权与限制性股票激励计划相关事项的议案》《关于向激励对象首次授予股票期权与限制性股票的议案》。根据公司2023年第二次临时股东大会的授权,董事会确定本次激励计划的授权/授予日为2023年8月28日,向符合激励计划授予条件的激励对象授予总计167.73万份权益,其中向符合条件的13名激励对象授予59.51万份股票期权,行权价格为12.43元/份;向符合条件的13名激励对象授予108.22万股限制性股票,授予价格为7.77元/股。独立董事对此发表了同意的独立意见,监事会对调整后的激励对象名单进行了核实并对本次调整及授予事项发表了同意的意见,独立财务顾问和律师事务所对此出具了独立财务顾问报告和法律意见书。
(六)2023年9月5日,公司完成了本次激励计划所涉及股票期权的首次授予登记工作,向13名激励对象授予登记59.51万份股票期权,行权价格为12.43元/份。2023年9月18日,公司完成了本次激励计划所涉及限制性股票的首次授予登记工作,向13名激励对象授予登记108.22万股限制性股票,授予价格为7.77元/股,授予限制性股票的上市日期为2023年9月21日,授予完成后,公司总股本由236,000,000股增加至237,082,200股。
(七)2023年11月21日,公司第六届董事会第十次会议及第六届监事会第七次会议,审议通过了《关于向激励对象预留授予股票期权与限制性股票的议案》,根据公司2023年第二次临时股东大会的授权,公司董事会确定以2023年11月21日为预留授权/授予日,向符合授予条件的4名激励对象授予15.49万份股票期权,行权价格为12.43元/份,向符合授予条件的5名激励对象授予16.78万股限制性股票,授予价格为7.77元/股。独立董事对此发表了同意的独立意见,监事会对本次激励计划预留授予激励对象名单进行了核实并对本次预留授予事项发表了同意的意见,独立财务顾问和律师事务所对此出具了独立财务顾问报告和法律意见书。
(八)2023年12月14日,公司完成了本次激励计划所涉及股票期权的预留授予登记工作,向4名激励对象授予登记15.49万份股票期权,行权价格为12.43元/份。2023年12月20日,公司完成了本次激励计划所涉及限制性股票的预留授予登记工作,向5名激励对象授予登记16.78万股限制性股票,授予价格为7.77元/股,授予限制性股票的上市日期为2023年12月26日,授予完成后,公司总股本由237,082,200股增加至237,250,000股。
(九)2024年8月29日,公司召开第六届董事会第二十次会议及第六届监事会第十五次会议,审议通过了《关于回购注销部分限制性股票的议案》《关于注销部分股票期权的议案》《关于2023年股票期权与限制性股票激励计划首次授予限制性股票第一个解除限售期解除限售条件成就的议案》及《关于2023年股票期权与限制性股票激励计划首次授予股票期权第一个行权期行权条件成就的议案》,公司监事会对首次授予股票期权/限制性股票第一个行权/解除限售期可行权/解除限售激励对象名单、注销部分股票期权及回购注销部分限制性股票事项进行了核实并发表了核查意见,律师事务所及独立财务顾问出具了法律意见书和独立财务顾问报告。
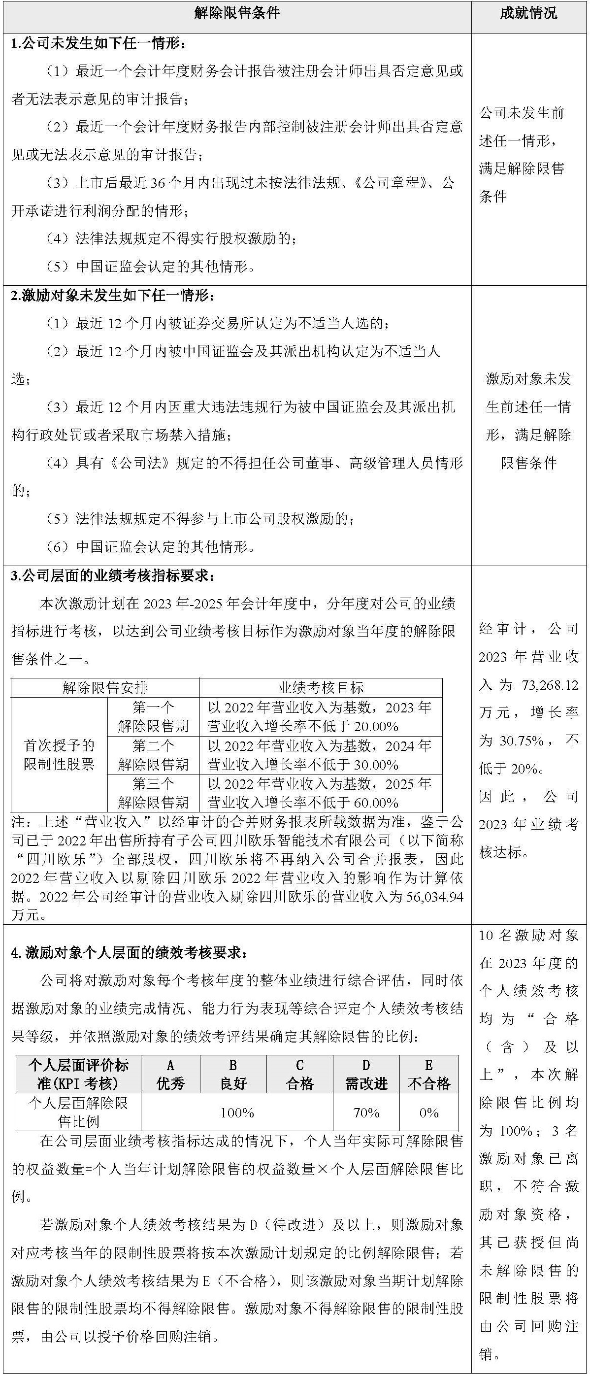
二、本次激励计划首次授予限制性股票第一个解除限售期解除限售条件成就的说明
(一)限制性股票第一个限售期已届满
根据本次激励计划的相关规定,限制性股票首次授予第一个解除限售期为自首次授予部分限制性股票授予日起12个月后的首个交易日起至首次授予部分限制性股票授予日起24个月内的最后一个交易日当日止,解除限售比例为30%。
本次激励计划首次授予部分限制性股票的授予日为2023年8月28日,因此首次授予部分限制性股票的第一个限售期已于2024年8月27日届满。
(二)限制性股票第一个解除限售期解除限售条件成就的说明

综上所述,本次激励计划首次授予限制性股票第一个解除限售期的解除限售条件已经成就,公司及可解除限售的激励对象均不存在不能解除限售或不得成为激励对象情形。
三、本次实施的激励计划与己披露的激励计划存在差异的说明
公司于2024年8月29日召开第六届董事会第二十次会议、第六届监事会第十五次会议,审议通过了《关于回购注销部分限制性股票的议案》,鉴于本次激励计划中3名激励对象因离职而不再符合激励对象资格,其已获授但尚未解除限售的9.50万股限制性股票由公司回购注销。
本次回购注销完成后,公司本次激励计划获授限制性股票的首次授予激励对象由13人调整为10人,首次授予限制性股票数量由108.22万股调整为98.72万股。
上述议案尚需提交公司2024年第一次临时股东大会审议。详情参见公司于同日披露在巨潮资讯网(www.cninfo.com.cn)上的《关于回购注销部分限制性股票的公告》(公告编号:2024-046)及相关公告。
除上述事项外,本次解除限售的相关内容和已披露的激励计划不存在差异。
四、本次解除限售限制性股票的上市流通安排
(一)本次解除限售股份的上市流通日期:2024年9月23日
(二)本次可解除限售的激励对象人数:10人
(三)本次可解除限售的限制性股票数量为29.6160万股,占目前公司股本总额23,725.00万股的0.1248%。
(四)本次可解除限售的激励对象及限制性股票数量如下:

注:1.上述“首次获授的限制性股票数量”、“首次获授剩余未解除限售的限制性股票数量”仅包括本次可解除限售的10名激励对象获授限制性股票数量,不包含3名离职的激励对象获授限制性股票数量。
2.根据《公司法》《证券法》等法律法规的规定,激励对象中的董事、高级管理人员所持有的限制性股票解除限售后,其所持公司股份总数的25%为实际可上市流通股份,剩余75%股份将继续锁定。同时其买卖股份应遵守中国证监会及深圳证券交易所关于董事、监事、高级管理人员买卖公司股票的相关规定。
五、本次解除限售后公司股本结构变动表

注:本次限制性股票上市流通后的股本结构以中国证券登记结算有限责任公司深圳分公司出具的股本结构表为准。
六、备查文件
(一)经与会董事签字并加盖董事会印章的《第六届董事会第二十次会议决议》;
(二)经与会委员签字并加盖董事会印章的《第六届董事会薪酬与考核委员会第六次会议决议》;
(三)经与会监事签字并加盖监事会印章的《第六届监事会第十五次会议决议》;
(四)《上海市锦天城(深圳)律师事务所关于suncitygroup太阳新城2023年股票期权与限制性股票激励计划首次授予股票期权第一个行权期行权条件成就、首次授予限制性股票第一个解除限售期解除限售条件成就及回购注销部分限制性股票和注销部分股票期权事项的法律意见书》;
(五)《上海信公轶禾企业管理咨询有限公司关于suncitygroup太阳新城2023年股票期权与限制性股票激励计划首次授予限制性股票第一期解除限售相关事项之独立财务顾问报告》。
特此公告。
深圳市suncitygroup太阳新城创新科技股份有限公司
董 事 会
2024年9月13日