证券代码:002213 证券简称:suncitygroup太阳新城 公告编号:2025-027
深圳市suncitygroup太阳新城创新科技股份有限公司
关于2023年股票期权与限制性股票激励计划预留授予限制性股票第一个解除限售期解除限售条件成就的公告
本公司及董事会全体成员保证信息披露内容的真实、准确和完整,没有虚假记载、误导性陈述或重大遗漏。
重要内容提示:
1.2023年股票期权与限制性股票激励计划预留授予限制性股票第一个解除限售期解除限售条件已经成就;
2.本次符合预留授予限制性股票第一个解除限售期解除限售条件的激励对象共4人,可解除限售的限制性股票数量为5.34万股,占目前公司股本总额237,321,380股的0.0225%;
3.本次限制性股票解除限售尚需在相关部门办理解除限售手续,上市流通前公司将发布相关提示性公告。
suncitygroup太阳新城(以下简称“公司”、“本公司”或“suncitygroup太阳新城”)于2025年4月24日召开第六届董事会第二十六次会议及第六届监事会第二十次会议,审议通过了《关于2023年股票期权与限制性股票激励计划预留授予限制性股票第一个解除限售期解除限售条件成就的议案》。根据《上市公司股权激励管理办法》(以下简称“《管理办法》”)、《suncitygroup太阳新城2023年股票期权与限制性票激励计划》(以下简称“《激励计划》”或“本次激励计划”)的相关规定及公司2023年第二次临时股东大会的授权,董事会认为本次激励计划预留授予限制性股票第一个解除限售期解除限售条件已成就,现将具体情况公告如下:
一、本次激励计划简述
2023年8月3日,公司2023年第二次临时股东大会审议通过了《关于<2023年股票期权与限制性股票激励计划(草案修订稿)>及其摘要的议案》,限制性股票主要内容如下:
1.股票来源:公司向激励对象定向发行的本公司人民币A股普通股股票。
2.激励对象范围:公司(含子公司)任职的董事、高级管理人员、中层管理人员及核心技术/业务人员,不包括公司独立董事、监事、单独或合计持有公司5%以上股份的股东或实际控制人及其配偶、父母、子女。
3.授予价格:7.77元/股。
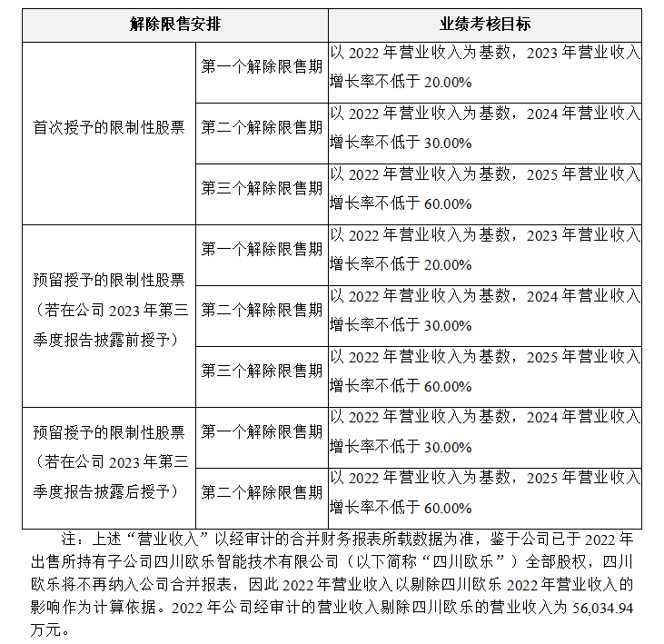
4.解除限售安排:
首次授予的限制性股票的解除限售安排如下表所示:

若预留部分限制性股票在公司2023年第三季度报告披露前授予,则预留授予的限制性股票的解除限售安排如下表所示:

若预留部分限制性股票在公司2023年第三季度报告披露后授予,则预留授予的限制性股票的解除限售安排如下表所示:

5.业绩考核要求:
(1)公司层面的业绩考核要求:
本次激励计划在2023年-2025年会计年度中,分年度对公司的业绩指标进行考核,以达到公司业绩考核目标作为激励对象当年度的解除限售条件之一。
首次及预留授予的限制性股票的公司层面业绩考核目标如下表所示:
解除限售期内,公司为满足解除限售条件的激励对象办理解除限售事宜。若各解除限售期内,公司当期业绩水平未达到业绩考核目标条件的,所有激励对象对应考核当年计划解除限售的限制性股票均不得解除限售,由公司以授予价格加上中国人民银行同期存款利息之和回购注销。
(2)激励对象个人层面的绩效考核要求:
公司将对激励对象每个考核年度的整体业绩进行综合评估,同时依据激励对象的业绩完成情况、能力行为表现等综合评定个人绩效考核结果等级,并依照激励对象的绩效考评结果确定其解除限售的比例:
在公司层面业绩考核指标达成的情况下,个人当年实际可解除限售的权益数量=个人当年计划解除限售的权益数量×个人层面解除限售比例
若激励对象个人绩效考核结果为D(待改进)及以上,则激励对象对应考核当年的限制性股票将按本次激励计划规定的比例解除限售;若激励对象个人绩效考核结果为E(不合格),则该激励对象当期计划解除限售的限制性股票均不得解除限售。激励对象不得解除限售的限制性股票,由公司以授予价格回购注销。
二、本次激励计划已履行的审批程序
(一)2023年6月28日,公司第六届董事会第二次会议审议通过了《关于<2023年股票期权与限制性股票激励计划(草案)>及其摘要的议案》《关于<2023年股票期权与限制性股票激励计划实施考核管理办法>的议案》《关于提请股东大会授权董事会办理股权激励相关事宜的议案》,公司独立董事对此发表了同意的独立意见,独立财务顾问和律师事务所对此出具了独立财务顾问报告和法律意见书。
同日,第六届监事会第二次会议审议通过了《关于<2023年股票期权与限制性股票激励计划(草案)>及其摘要的议案》《关于<2023年股票期权与限制性股票激励计划实施考核管理办法>的议案》《关于核查公司2023年股票期权与限制性股票激励计划首次授予激励对象名单的议案》。
(二)2023年6月29日至2023年7月8日,公司对本次激励计划拟首次授予激励对象的姓名和职务在公司官网进行了公示,并于2023年7月12日披露了《监事会关于2023年股票期权与限制性股票激励计划首次授予激励对象名单的公示情况说明及审核意见》。
(三)2023年7月17日,公司第六届董事会第四次会议、第六届监事会第三次会议审议通过了《关于<2023年股票期权与限制性股票激励计划(草案修订稿)>及其摘要的议案》《关于<2023年股票期权与限制性股票激励计划实施考核管理办法(修订稿)>的议案》,独立董事对此发表了同意的独立意见,独立财务顾问和律师事务所对此出具了独立财务顾问报告和法律意见书。
(四)2023年8月3日,公司2023年第二次临时股东大会审议通过了《关于<2023年股票期权与限制性股票激励计划(草案修订稿)>及其摘要的议案》《关于<2023年股票期权与限制性股票激励计划实施考核管理办法(修订稿)>的议案》《关于提请股东大会授权董事会办理股权激励相关事宜的议案》,公司实施本次股权激励计划获得批准,董事会被授权确定授权/授予日、在激励对象符合授予条件时向激励对象授予权益,并办理授予权益所必需的全部事宜。公司于2023年8月4日披露了《关于2023年股票期权与限制性股票激励计划内幕信息知情人及激励对象买卖公司股票情况的自查报告》。
(五)2023年8月28日,公司第六届董事会第六次会议、第六届监事会第五次会议审议通过了《关于调整2023年股票期权与限制性股票激励计划相关事项的议案》《关于向激励对象首次授予股票期权与限制性股票的议案》。根据公司2023年第二次临时股东大会的授权,董事会确定本次激励计划的授权/授予日为2023年8月28日,向符合激励计划授予条件的激励对象授予总计167.73万份权益,其中向符合条件的13名激励对象授予59.51万份股票期权,行权价格为12.43元/份;向符合条件的13名激励对象授予108.22万股限制性股票,授予价格为7.77元/股。独立董事对此发表了同意的独立意见,监事会对调整后的激励对象名单进行了核实并对本次调整及授予事项发表了同意的意见,独立财务顾问和律师事务所对此出具了独立财务顾问报告和法律意见书。
(六)2023年9月5日,公司完成了本次激励计划所涉及股票期权的首次授予登记工作,向13名激励对象授予登记59.51万份股票期权,行权价格为12.43元/份。2023年9月18日,公司完成了本次激励计划所涉及限制性股票的首次授予登记工作,向13名激励对象授予登记108.22万股限制性股票,授予价格为7.77元/股,授予限制性股票的上市日期为2023年9月21日,授予完成后,公司总股本由236,000,000股增加至237,082,200股。
(七)2023年11月21日,公司第六届董事会第十次会议及第六届监事会第七次会议,审议通过了《关于向激励对象预留授予股票期权与限制性股票的议案》,根据公司2023年第二次临时股东大会的授权,公司董事会确定以2023年11月21日为预留授权/授予日,向符合授予条件的4名激励对象授予15.49万份股票期权,行权价格为12.43元/份,向符合授予条件的5名激励对象授予16.78万股限制性股票,授予价格为7.77元/股。独立董事对此发表了同意的独立意见,监事会对本次激励计划预留授予激励对象名单进行了核实并对本次预留授予事项发表了同意的意见,独立财务顾问和律师事务所对此出具了独立财务顾问报告和法律意见书。
(八)2023年12月14日,公司完成了本次激励计划所涉及股票期权的预留授予登记工作,向4名激励对象授予登记15.49万份股票期权,行权价格为12.43元/份。2023年12月20日,公司完成了本次激励计划所涉及限制性股票的预留授予登记工作,向5名激励对象授予登记16.78万股限制性股票,授予价格为7.77元/股,授予限制性股票的上市日期为2023年12月26日,授予完成后,公司总股本由237,082,200股增加至237,250,000股。
(九)2024年8月29日,公司第六届董事会第二十次会议、第六届监事会第十五次会议,审议通过了《关于回购注销部分限制性股票的议案》《关于2023年股票期权与限制性股票激励计划首次授予限制性股票第一个解除限售期解除限售条件成就的议案》及《关于2023年股票期权与限制性股票激励计划首次授予股票期权第一个行权期行权条件成就的议案》,公司监事会对首次授予股票期权/限制性股票第一个行权/解除限售期可行权/解除限售激励对象名单、注销部分股票期权及回购注销部分限制性股票事项进行了核实并发表了核查意见,律师事务所及独立财务顾问出具了法律意见书和独立财务顾问报告。公司于2024年9月18日披露了《关于部分股票期权注销完成的公告》。
(十)2024年9月10日,公司披露了《关于2023年股票期权与限制性股票激励计划首次授予股票期权第一个行权期采用自主行权模式的提示性公告》,本次激励计划首次授予股票期权第一个行权期行权采用自主行权模式,第一个行权期实际可行权期限为2024年9月13日起至2025年8月27日止,符合行权条件的激励对象共12名,可行权的股票期权数量共计16.6380万份,行权价格为12.43元/份。
(十一)2024年9月18日,公司披露了《关于2023年股票期权与限制性股票激励计划首次授予限制性股票第一个解除限售期解除限售股票上市流通的提示性公告》,本次激励计划首次授予限制性股票第一个解除限售期符合解除限售条件的激励对象共10人,可解除限售的限制性股票数量为29.6160万股,本次解除限售的限制性股票的上市流通日为2024年9月23日。
(十二)2024年9月18日,公司召开2024年第一次临时股东大会,审议通过了《关于回购注销部分限制性股票的议案》,同意对首次授予部分3名已离职激励对象已获授但尚未解除限售的95,000股限制性股票进行回购注销;2024年9月19日,公司披露了《关于回购注销部分限制性股票减少注册资本暨通知债权人的公告》;2024年11月13日,公司已在中国结算深圳分公司办理完毕上述限制性股票回购注销的手续;本次回购注销完成后,公司总股本由237,250,000股减至237,155,000股。
(十三)2025年4月24日,公司召开第六届董事会第二十六次会议及第六届监事会第二十次会议,审议通过了《关于回购注销部分限制性股票的议案》《关于2023年股票期权与限制性股票激励计划预留授予限制性股票第一个解除限售期解除限售条件成就的议案》《关于2023年股票期权与限制性股票激励计划预留授予股票期权第一个行权期行权条件成就的议案》及《关于调整股票期权行权价格的议案》,公司监事会对预留授予股票期权/限制性股票第一个行权/解除限售期可行权/解除限售激励对象名单、回购注销部分限制性股票、调整股票期权行权价格事项进行了核实并发表了核查意见,律师事务所及独立财务顾问出具了法律意见书和财务顾问报告。
三、本次激励计划预留授予限制性股票第一个解除限售期解除限售条件成就的说明
(一)限制性股票第一个限售期已届满
根据本次激励计划的相关规定,限制性股票预留授予第一个解除限售期为自预留授予部分限制性股票授予日起12个月后的首个交易日起至预留授予部分限制性股票授予日起24个月内的最后一个交易日当日止,解除限售比例为50%。
本次激励计划预留授予部分限制性股票的授予日为2023年11月21日,因此预留授予部分限制性股票的第一个限售期已于2024年11月20日届满。
(二)限制性股票第一个解除限售期解除限售条件成就的说明
解除限售条件 | 成就情况 | ||||||||||||
1.公司未发生如下任一情形: (1)最近一个会计年度财务会计报告被注册会计师出具否定意见或者无法表示意见的审计报告; (2)最近一个会计年度财务报告内部控制被注册会计师出具否定意见或无法表示意见的审计报告; (3)上市后最近36个月内出现过未按法律法规、《公司章程》、公开承诺进行利润分配的情形; (4)法律法规规定不得实行股权激励的; (5)中国证监会认定的其他情形。 | 公司未发生前述任一情形,满足解除限售条件 | ||||||||||||
2.激励对象未发生如下任一情形: (1)最近12个月内被证券交易所认定为不适当人选的; (2)最近12个月内被中国证监会及其派出机构认定为不适当人选; (3)最近12个月内因重大违法违规行为被中国证监会及其派出机构行政处罚或者采取市场禁入措施; (4)具有《公司法》规定的不得担任公司董事、高级管理人员情形的; (5)法律法规规定不得参与上市公司股权激励的; (6)中国证监会认定的其他情形。 | 激励对象未发生前述任一情形,满足解除限售条件 | ||||||||||||
3.公司层面的业绩考核指标要求: 本次激励计划在2024年-2025年会计年度中,分年度对公司的业绩指标进行考核,以达到公司业绩考核目标作为激励对象当年度的解除限售条件之一。
注:上述“营业收入”以经审计的合并财务报表所载数据为准,鉴于公司已于2022年出售所持有子公司四川欧乐全部股权,四川欧乐将不再纳入公司合并报表,因此2022年营业收入以剔除四川欧乐2022年营业收入的影响作为计算依据。2022年公司经审计的营业收入剔除四川欧乐的营业收入为56,034.94万元。 | 经审计,公司2024年营业收入为104,704.99万元,增长率为86.86%,不低于30%。 因此,公司2024年业绩考核达标。 | ||||||||||||
4.激励对象个人层面的绩效考核要求: 公司将对激励对象每个考核年度的整体业绩进行综合评估,同时依据激励对象的业绩完成情况、能力行为表现等综合评定个人绩效考核结果等级,并依照激励对象的绩效考评结果确定其解除限售的比例:
在公司层面业绩考核指标达成的情况下,个人当年实际可解除限售的权益数量=个人当年计划解除限售的权益数量×个人层面解除限售比例。 若激励对象个人绩效考核结果为D(待改进)及以上,则激励对象对应考核当年的限制性股票将按本次激励计划规定的比例解除限售;若激励对象个人绩效考核结果为E(不合格),则该激励对象当期计划解除限售的限制性股票均不得解除限售。激励对象不得解除限售的限制性股票,由公司以授予价格回购注销。 | 4名激励对象在2024年度的个人绩效考核均为“合格(含)及以上”,本次解除限售比例均为100%;1名激励对象已离职,不符合激励对象资格,其已获授但尚未解除限售的限制性股票将由公司回购注销。 | ||||||||||||
综上所述,本次激励计划预留授予限制性股票第一个解除限售期的解除限售条件已经成就,公司及可解除限售的激励对象均不存在不能解除限售或不得成为激励对象情形。根据公司2023年第二次临时股东大会对董事会的授权,公司董事会将按照相关规定办理本期限制性股票解除限售的相关事宜。
四、本次可解除限售的激励对象及限制性股票数量
根据2023年股票期权与限制性股票激励计划的相关规定,预留授予限制性股票第一个解除限售期可解除限售数量占获授限制性股票总数的50%,本次符合解除限售条件的激励对象共计4人,可申请解除限售的限制性股票数量为5.34万股,占公司总股本的0.0225%。具体情况如下:

五、本次实施的激励计划与己披露的激励计划存在差异的说明
鉴于本次激励计划中1名激励对象因离职而不再符合激励对象资格,其已获授但尚未解除限售的6.10万股限制性股票由公司回购注销。
本次回购注销完成后,公司本次激励计划获授限制性股票的预留授予激励对象由5人调整为4人,预留授予限制性股票数量由16.78万股调整为10.68万股。
上述议案尚需提交公司2024年年度股东大会审议。详情参见公司于同日披露在巨潮资讯网(www.cninfo.com.cn)上的《关于回购注销部分限制性股票的公告》(公告编号:2025-026)及相关公告。
除上述事项外,本次解除限售的相关内容和已披露的激励计划不存在差异。
六、董事会薪酬与考核委员会核查意见
经核查,根据《激励计划》等相关规定,公司本次激励计划预留授予限制性股票第一个解除限售期所需满足的公司层面业绩考核条件及个人层面绩效考核条件均已达成。本次解除限售符合公司《激励计划》中的有关规定,符合解除限售条件的激励对象有4名,其作为本次可解除限售的激励对象主体资格合法、有效,不存在损害公司及全体股东利益的情形,本次解除限售程序符合法律、行政法规及《公司章程》的规定。
七、监事会核查意见
监事会对2023年股票期权与限制性股票激励计划预留授予限制性股票第一个解除限售期的解除限售条件是否成就的情况及激励对象名单进行了核查,认为:
1.公司符合《管理办法》等法律法规规定的实施股权激励计划的情形,公司具备实施股权激励计划的主体资格,未发生本次激励计划中规定的不得解除限售的情形;
2.公司预留授予限制性股票的第一个限售期已届满且第一个解除限售期解除限售条件已成就,符合公司《激励计划》的相关要求;
3.监事会对激励对象名单进行了核查,认为本次可解除限售的 4名激励对象已满足公司《激励计划》及《2023年股票期权与限制性股票激励计划实施考核管理办法(修订稿)》规定的预留授予限制性股票第一个解除限售期解除限售条件,其作为公司本次可解除限售的激励对象主体资格合法有效。
监事会同意公司根据本次激励计划相关规定对满足本次激励计划预留授予限制性股票第一个解除限售期解除限售条件的4名激励对象办理解除限售手续,可解除限售的限制性股票数量为5.34万股。
八、律师出具的法律意见
上海市锦天城(深圳)律师事务所律师认为,截至本法律意见书出具之日,公司本次行权、解除限售已经取得现阶段必要的批准与授权,符合《公司法》《证券法》《管理办法》《公司章程》及《2023年股票期权与限制性股票激励计划(草案修订稿)》的相关规定;公司本次行权、解除限售满足《2023年股票期权与限制性股票激励计划(草案修订稿)》规定的行权、解除限售的条件;公司尚需就本次行权、解除限售办理相关股份登记、解除限售手续及依法履行信息披露义务。
九、独立财务顾问意见
上海信公轶禾企业管理咨询有限公司认为:suncitygroup太阳新城2023年股票期权与限制性股票激励计划本次可解除限售的激励对象均符合公司《激励计划》规定的解除限售所必须满足的条件。本次解除限售事项已取得必要的批准和授权,符合《公司法》《证券法》《管理办法》《深圳证券交易所上市公司自律监管指南第1号——业务办理》等相关法律、法规、规范性文件以及《激励计划》的有关规定,不存在损害上市公司及全体股东利益的情形。
十、备查文件
(一)经与会董事签字并加盖董事会印章的《第六届董事会第二十六次会议决议》;
(二)经与会委员签字并加盖董事会印章的《第六届董事会薪酬与考核委员会第九次会议决议》;
(三)经与会监事签字并加盖监事会印章的《第六届监事会第二十次会议决议》;
(四)《上海市锦天城(深圳)律师事务所关于公司2023年股票期权与限制性股票激励计划预留授予股票期权第一个行权期行权条件成就、预留授予限制性股票第一个解除限售期解除限售条件成就、股票期权行权价格调整及回购注销部分限制性股票事项的法律意见书》;
(五)《上海信公轶禾企业管理咨询有限公司关于suncitygroup太阳新城2023年股票期权与限制性股票激励计划预留授予限制性股票第一期解除限售相关事项之独立财务顾问报告》。
特此公告。
深圳市suncitygroup太阳新城创新科技股份有限公司
董 事 会
2025年4月24日